中国乒协正式公示,国乒新教练班组基本确定,教练队伍也进行了更新,在这里做几个简要的分析:

1、教练班子不出意料,传承大于变革
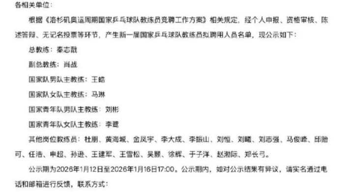
总教练是秦志戬。总教练这个位置很重要,未来有可能是总教练负责制,最近一段时间的各种活动颁奖已经呈现这个特征。但按照竞聘要求,能够满足条件的在国内寥寥无几,也就是秦志戬符合条件又能上任,所以,很多人都猜到了。作为刘国梁做乒协主席时代的核心教练元老,这也代表了传承和肯定。
副总教练是肖战。肖指导功勋卓著,出任这个位置没有什么异议,也可以更好的统筹双打,毕竟混双男双女双混团在下届奥运变得非常重要,需要协调组织能力。
男队主教练依然是王皓,女队主教练依然是马琳,没有任何变化。说实话,在国内,目前也没有替代者。王皓这些年殚精竭虑,培养了奥运冠军,42岁的年龄就变得不修边幅满脸沧桑,却遭受网络无差别攻击,着实让人感到凄凉。马琳的执教能力也很强,主教练同时作为主管教练两次带运动员拿下奥运单打冠军。
这套教练组班底还是上一届的,基本上传承下来,说明各方面对前任的工作是认可的,成绩是认可的,选的人也是认可的。但是,经过了这次竞聘,虽然人是旧人,但教练组就是新的,与上一届无关了,不要啥事都扯到“刘国梁”。
2、教练队伍变化挺大,年轻一代上岗
按照公示,其他岗位教练员(以姓氏拼音排序):杜朋、黄海城、金凤宇、李大成、李振山、刘恒、刘曦、刘志强、马俊峰、邱贻可、任浩、申超、孙逊、王建军、王雪松、吴颢、徐辉、于子洋、赵渤际、郑长弓。
与上次教练员竞聘相比,教练组人员发生了变动,李隼、饶静文、陈振江、崔庆磊、聂维(女)、杨宇标、赵畅、钟金勇退休或离职。
这一次,黄海城、金风宇、刘曦、王建军、王雪松、吴颢、于子洋、赵渤际、郑长弓加入或者回归教练组 。
比较引入关注的是,于子洋前些天还在代表俱乐部打乒超,现在就到国家队当教练了,才27岁。由此推断,大概率会带青年队,锻炼培养。
这次国青队教练组变化挺大,连青年队主教练饶静文都离开了。陈振江教练退出国家队,已经去澳门带朱雨玲,刚刚在多哈做场外指导,捧走了女单冠军奖杯。电视画面上,陈指导全程都在微笑,可见心情不错。
曾经作为孙颖莎主管教练的黄海城又回到国乒,让人浮想联翩,但回归执教孙颖莎的可能性并不是很大。最让人以外的是,很多人看了这些功勋教练员的简历,才发现这些名教头无一人曾经是孙颖莎的主管教练,由此可见孙颖莎有今天的成绩是何其不容易。
公示上说了,等过了公示期就会由主教练副总教练和主教练们一起讨论具体教练的分工,应该还会与球员沟通进行互选,毕竟教练这事不能拉郎配,必须要配合默契才能出成绩。
3、准备招聘22人,结果却只确定了20人,留下两个名额
根据《洛杉矶奥运周期国家乒乓球队教练员竞聘工作方案》,国家队男女队及国家青年队男女队共设22个教练员岗位,所有竞聘者得票需超过半数,方可被列入建议人选名单。经统计投票结果,20名竞聘者得票过半数。竞聘评审委员会讨论后认为,国家队与国家青年队教练员岗位责任重大,需由德才兼备的人选担任。本着好中选优的原则,最终决定暂留2个岗位空缺,后续将结合国家乒乓球队的具体需求另行考虑。
有些人看到空缺两个岗位就开始联想,说是为了某某某运动员回归做准备,也有说是为了某某某运动员转做教练做准备。其实,有可能是想多了。
公示里写很清楚,截至2025年12月26日12点报名结束,共有43人报名。经过资格审核,最终有33人参与到竞聘陈述环节。
我们只看字面意思,就是招聘22人,报名了43人,实到33人,达到“录取分数线”的20人,结果就只好录取了20人,这就是“好中选优”,而不是一般我们讲的“优中选优”。
简单计算一下,此次招聘,报名人数达到195%,结果实际参加竞聘环节的是150%,不符合条件或者放弃应聘的比例高达23%。也就是,最终每个岗位只有1.5个人在竞争,这与国考招聘动辄几十个几百个人抢一个岗位的情况,差距实在有点大。出现这种现象的原因,到底是标准定高了,还是期待中的一些潜在教练没有应聘,不得而知。
剩下两个教练员岗位空缺,从字面上看,也并非是主动留下的,而是被动的尊重了此前制定的招聘规则,因为没有满足得票过半的条件。
国乒的教练,特别是总教练、主教练、主管教练,都是很难当的,挣钱不多影响不小,舆论的风口浪尖,岗位吸引力并并不大,真不是什么香饽饽。如果不是有极强的事业心和责任心,如果不是对国乒有足够的热爱,根本接不下这样的任务。换个角度,不干这儿,哪怕去直播带货做做解说,既轻松又自由,还有钱赚。
我们有理由相信,在新一届教练团队的带领下,在教练员和运动员的同心协力下,国乒依然会是那个战无不胜的国乒。
(未完,待续)

发布于:河北
